Penn Engineering

CROI | Pulseometer Technology

Cardiovascular Rhythmic Optical Innovation

Project Overview


Our company’s first commercial product is a pulsometer designed to measure a user’s pulse using infrared (IR) light. By leveraging optical sensing principles, the device provides accurate, real-time heart rate monitoring in a compact and accessible form. Throughout the development process, this website will be updated regularly to document progress, design decisions, and key milestones. Our goal is to deliver a fully functional and viable prototype by April 23, 2026.

Project Progress & Timeline


Project Milestones


Keeping track of key project updates and progress

Preliminary Design Report Initial Design Report Initial Prototype (Mark I) Intermediate Prototype (Mark II)

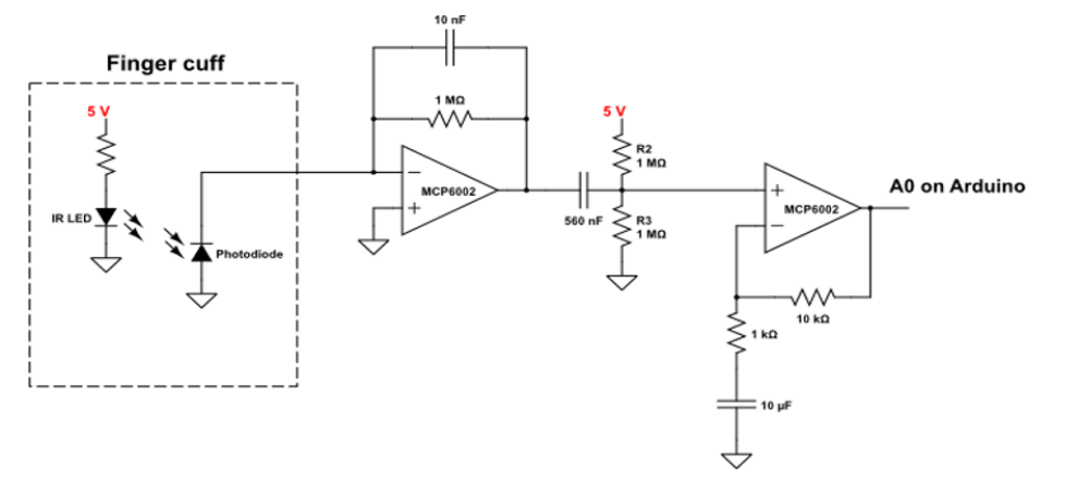
Engineering Design


Most current project design and schematics

Circuit Diagram